您好!

分站切换

美中订阅号

实时获取圈内资源
免费订阅鞋业头条资讯!

您当前的位置:新闻首页  >  会员动态   >  发改委、环保部联合发布,《制革行业清洁生产评价指标体系》9月1日起施行

发改委、环保部联合发布,《制革行业清洁生产评价指标体系》9月1日起施行

2017-08-04    信息来源: 东莞远隆皮料市场

为贯彻落实《清洁生产促进法》(2012年),进一步形成统一、系统、规范的清洁生产技术支撑文件体系,指导和推动企业依法实施清洁生产,我们整合修编了《制革行业清洁生产评价指标体系》,制定了《环氧树脂行业清洁生产评价指标体系》、《1,4-丁二醇行业清洁生产评价指标体系》、《有机硅行业清洁生产评价指标体系》、《活性染料行业清洁生产评价指标体系》,现予以发布,并于9月1日起施行。

国家发展改革委发布的《制革行业清洁生产评价指标体系(试行)》(国家发展改革委2007年第41号公告),环境保护部发布的《清洁生产标准 制革工业(猪轻革)》(HJ448-2008)、《清洁生产标准 制革工业(羊革)》(HJ560-2010)同时停止施行。

《制革行业清洁生产评价指标体系》

为贯彻《中华人民共和国环境保护法》和《中华人民共和国清洁生产促进法》,指导和推动制革企业依法实施清洁生产,提高资源利用率,减少和避免污染物的产生,保护和改善环境,制定制革行业清洁生产评价指标体系(以下简称“指标体系”)。

本指标体系依据综合评价所得分值将清洁生产等级划分为三级,Ⅰ级为国际清洁生产领先水平;Ⅱ级为国内清洁生产先进水平;Ⅲ级为国内清洁生产基本水平。随着技术的不断进步和发展,本评价指标体系将适时修订。

本指标体系起草单位:中国轻工业清洁生产中心、中国环境科学研究院、中国皮革协会、兴业皮革科技股份有限公司、海宁市富升裘革有限公司、浙江大众皮业有限公司、北京大华铭科环保科技有限公司。

本指标体系主要起草人:孙晓峰、李艳萍、陈占光、扈学文、刘博文、张建新、潘鸿、李庆彪、张昕、王靖、张正洁、高明晓。

本指标体系由国家发展和改革委员会、环境保护部会同工业和信息化部提出。

适用范围

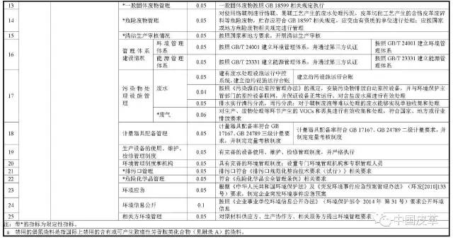
本指标体系规定了制革企业清洁生产的一般要求。本指标体系将清洁生产指标分为六类, 即生产工艺及设备要求、资源和能源消耗指标、资源综合利用指标、污染物产生指标、产品特 征指标和清洁生产管理指标。

本指标体系适用于制革企业的清洁生产审核、清洁生产潜力与机会的判断以及清洁生产绩 效评定和清洁生产绩效公告制度,也适用于环境影响评价、排污许可证管理、环保领跑者等环 境管理制度。

本评价指标体系适用于牛皮、羊皮、猪皮制革企业。

其他类型制革企业参照本指标体系执行。

在《制革行业清洁生产评价指标体系》中,明确了体系的适用范围、规范性引用文件、术语和定义、评价指标体系、评价方法与指标核算与数据来源。

不同类型制革企业清洁生产评价指标体系的各评价指标、评价基准值和权重值可见下图。

联系

客服

服务热线

服务热线
0769-22803288

公众号

美中官方公众号